






Radio Interface Kit... FT4, FT8, Echolink, SSTV, Winlink, Plus...
Approx $53.19 USD
The Radio Interface Kit is a must-have tool for any amateur radio operator looking to explore digital modes like FT4, FT8, Echolink, SSTV, Winlink, and more. Designed to seamlessly integrate with your transceiver, the interface kit enables efficient digital communication, allowing you to easily transmit and receive data over the airwaves. Whether you're into casual operating, emergency communication, or experimenting with new digital modes, this kit is your gateway to a wide array of features that will elevate your radio experience.
Designed with versatility in mind, the Radio Interface Kit works with both analog and digital modes, making it suitable for a wide range of amateur radio applications. From sending and receiving emails via Winlink to enjoying digital voice communications through Echolink or sending still images with SSTV, this kit ensures that you're always equipped for your next communication adventure.
Key Features of the Radio Interface Kit
1. Seamless Digital Mode Integration
The Radio Interface Kit is specially engineered to allow easy integration with popular digital modes like FT4, FT8, Echolink, SSTV, and Winlink. This makes it an ideal choice for amateur radio operators who want to diversify their communication methods and reach more stations worldwide. By connecting your transceiver to a computer or other digital device, you can use software applications to manage different modes with ease.
- FT4 & FT8: These modes are ideal for weak signal communication and are widely used in digital HF (High-Frequency) communication, perfect for long-range contacts.
- Echolink: Provides voice over IP (VoIP) communication between ham radio operators across the globe using the internet.
- SSTV: Allows you to send and receive still images, ideal for experimenting with image-based digital communication.
- Winlink: Provides email functionality over radio waves, offering a reliable messaging system even in remote or disaster-stricken areas where internet connectivity is unavailable.
2. Wide Compatibility with Transceivers
The Radio Interface Kit is designed to be compatible with a broad range of HF/VHF/UHF transceivers, making it an excellent investment for radio operators who want to stay flexible with their equipment. Whether you use a Yaesu, Icom, Kenwood, or other major brands, the kit is engineered to work with most modern transceivers, ensuring that your setup remains compatible with new technology.
- Universal Compatibility: Works with most major radio brands and digital communication software.
- Plug-and-Play Setup: Simplified installation process, making it easy to start using immediately.
3. High-Quality Audio Interface
The heart of the Radio Interface Kit is its audio interface, which allows for digital audio processing between your computer or device and the radio transceiver. This ensures high-quality signal processing for digital modes like FT8 and Echolink, minimizing noise and distortion. Whether you're making digital contacts or sending images via SSTV, the interface guarantees clear and reliable communication.
- Clear audio: Ensures minimal distortion and excellent reception.
- Dual Audio Channels: Handles transmit and receive audio channels simultaneously, ensuring a seamless experience when switching between modes.
4. USB Connectivity for Easy Setup
The kit uses USB for easy connection to your computer or other digital devices. This allows you to avoid the hassle of complex wiring and setup, simplifying the process for both novice and experienced operators. With USB-to-Radio connectivity, the kit also eliminates the need for a sound card, making it an efficient and user-friendly solution.
- Plug-and-play USB for hassle-free setup.
- No need for additional sound cards, making it a convenient option for operators of all skill levels.
5. Support for Advanced Digital Modes
The Radio Interface Kit also supports a range of advanced digital modes that enhance the versatility of your communication. These modes allow you to experiment with more complex forms of communication, such as sending images, transferring data, or engaging in message forwarding via Winlink.
- Advanced Modes: Includes support for PSK31, JS8Call, and Olivia, among other modes for more varied communication.
- Data Transfer: Supports efficient data transfer, useful for remote monitoring or data logging during digital communications.
6. Compact and Durable Design
The Radio Interface Kit is designed to be both compact and durable, ensuring that it can withstand the demands of both portable and stationary setups. Whether you're operating from a home base or out in the field, the kit is built to be rugged and long-lasting.
- Compact: Small form factor makes it easy to transport and set up in different environments.
- Durable: Built to last through years of heavy use in various conditions.
7. Cost-Effective Solution
For amateur radio operators looking to enter the world of digital modes without breaking the bank, the Radio Interface Kit offers a cost-effective solution. With all the essential features included in one package, the kit delivers value without sacrificing performance.
- Affordable: A great entry-level investment for those interested in digital modes.
- All-in-One Kit: Everything you need is included, saving you the time and expense of buying separate components.
Why Choose the Radio Interface Kit?
1. Streamline Your Digital Communications
By investing in the Radio Interface Kit, you are investing in a streamlined and simplified way of communicating via digital modes. Whether you're using FT8 for long-distance communications, connecting with fellow operators through Echolink, or transferring messages via Winlink, this kit provides the necessary tools to make it all possible. It supports a range of digital modes that will keep you connected across the globe.
- All-in-one solution for digital communication modes.
- Easily connect with operators around the world, using both radio frequencies and internet-based systems.
2. Expand Your Capabilities
The Radio Interface Kit opens up a wide range of possibilities in amateur radio, including the ability to transmit and receive email without internet, participate in remote radio nets, send images via SSTV, and engage in weak-signal communication through FT8 and FT4. This versatility makes it an ideal kit for anyone looking to broaden their horizons and try out new modes in the world of amateur radio.
- Expand your operating skills and try new modes with ease.
- Build your digital communication portfolio with advanced features.
3. Ideal for Emergency Communication
The ability to use digital modes like Winlink is particularly beneficial for emergency communication. In scenarios where the internet is down or unreliable, Winlink allows for the transmission of messages over the radio, making it an invaluable tool for disaster relief efforts and emergency preparedness.
- Critical for emergency communication where traditional methods fail.
- Reliable long-range communication through HF bands with digital message capabilities.
Description
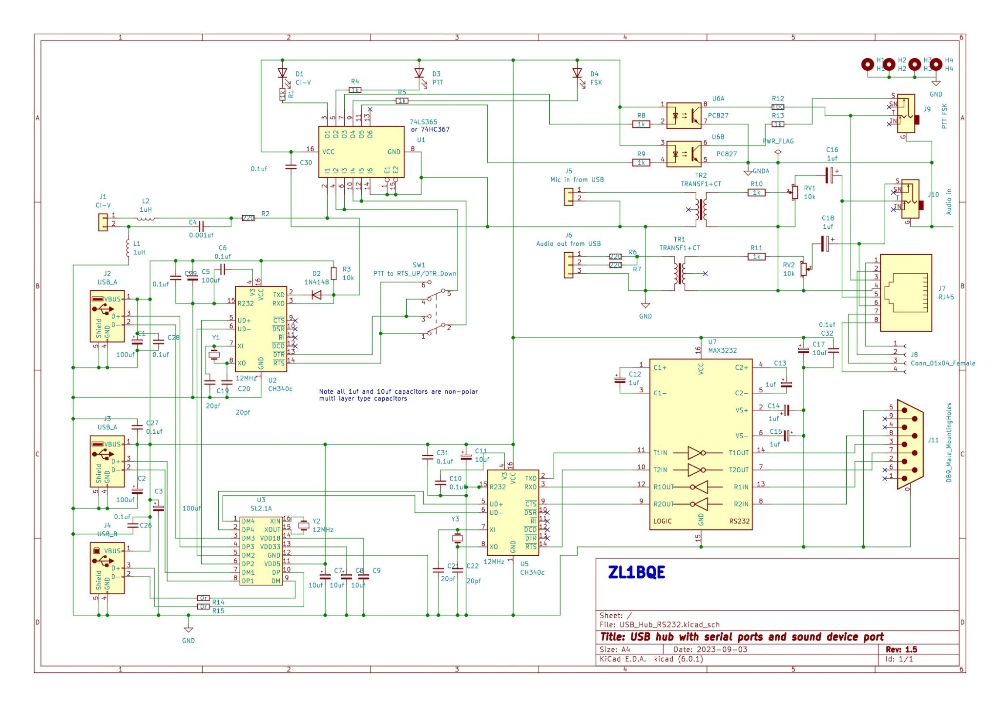
Radio Interface Kit... FT4, FT8, Echolink, SSTV, Winlink, Plus... This is a complete kit, PCB, Front and back printed Plates, all the components... just add solder. Designed by Keith, ZL1BQE, this kit is avaiable thru the Papakura Radio Club via me, David ZL1DK. There are 5 kits available ready to dispatch... Note! The PS2 socket has now been replaced with an RJ45 socket. 24 Of these kits have been bought by the North Shore Radio Club and they have a Club Project underway... Our Papakura Radio Club has already finished their project evenings and there are many of these kits now in use in the country. This does make for a very good club project so take a note of this link along to your next club night to discuss.
The product may be provided by a different brand of comparable quality.
The actual product may vary slightly from the image shown.
Shop amazing plants at The Node – a top destination for plant lovers









.jpg)
















































ulva-Logo.jpg)
